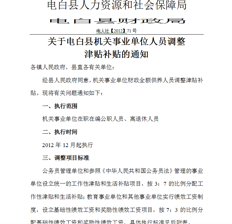
孔 孔子老婆 荣誉会员 荣誉会员 注册 2007-10-16 消息 8,932 反馈评分 492 点数 191 2012-12-17 #1 鉴于近期各位老师非常关心自己的待遇问题 兹发几张图片给大家参考一下 [attachmentid=305050] [attachmentid=305051] [attachmentid=305052] 附件 关于电白县机关事业单位人员调整津贴补贴的通知1.png 48.8 KB · 查看: 891 关于电白县机关事业单位人员调整津贴补贴的通知2.png 31.5 KB · 查看: 864 2012年电白县教育事业单位绩效工资标准表.png 21.7 KB · 查看: 2,282
美 美丽的云朵 高中三年级 注册 2009-11-25 消息 674 反馈评分 1 点数 1 2012-12-17 #3 如果真的可以提,相信全部老师都会收到消息。倒是老师整天这边说穷,那边又说提了多少,怎么会没人反驳。
白色孔布 博士生 注册 2006-03-29 消息 1,226 反馈评分 1 点数 61 2012-12-17 #6 QUOTE(yq007 @ 2012年12月17日 Monday, 11:53 AM) 基础性绩效是按月还是按年?比如十级是1500。这1500是按半年来算还是全年? [snapback]3465950[/snapback] 最后一个表的右上角“元/月”,说明是按月来算的。
QUOTE(yq007 @ 2012年12月17日 Monday, 11:53 AM) 基础性绩效是按月还是按年?比如十级是1500。这1500是按半年来算还是全年? [snapback]3465950[/snapback] 最后一个表的右上角“元/月”,说明是按月来算的。
校 校董大人 博士生 注册 2005-09-04 消息 1,346 反馈评分 3 点数 61 2012-12-17 #9 孔婆的数字有点让人看不明,基础性和奖励性的比例既是7:3,奖励性绩效是270那基础性的应该是600多吧,怎么可能有千几两千的.
不 不懂游戏规则 副教授 注册 2006-11-27 消息 1,884 反馈评分 3 点数 61 2012-12-17 #10 QUOTE(yq007 @ 2012年12月17日 Monday, 11:43 AM) 孔婆,加工资的是多少没有说啊。看到只是加这些绩效了 [snapback]3465943[/snapback] 加工资的说法不攻自破!昨天学校开会只说提高讥笑工资,其他不变! 所以电白中学按目前讥笑工资发放标准,将来有人拿4000多一个学期,也有人拿1000一个学期,领导说这样分配是最合理的!大家说呢!
QUOTE(yq007 @ 2012年12月17日 Monday, 11:43 AM) 孔婆,加工资的是多少没有说啊。看到只是加这些绩效了 [snapback]3465943[/snapback] 加工资的说法不攻自破!昨天学校开会只说提高讥笑工资,其他不变! 所以电白中学按目前讥笑工资发放标准,将来有人拿4000多一个学期,也有人拿1000一个学期,领导说这样分配是最合理的!大家说呢!
mm2012 幼儿园 注册 2012-02-03 消息 9 反馈评分 0 点数 0 2012-12-17 #14 看起来高级职称的是1900的绩效工资,事实上也就是在原来补助1500的基础上增加400左右吧!因为原来的工资构成是岗位工资+薪级工资+各类补助(包括前面所提的650等都算在补助里面),现在的工资构成是岗位工资+薪级工资+绩效工资,各类补助=基础性绩效工资!所以看起来是1900,事实上并没加多少,你们查看下自己工资发放表就知道了!
看起来高级职称的是1900的绩效工资,事实上也就是在原来补助1500的基础上增加400左右吧!因为原来的工资构成是岗位工资+薪级工资+各类补助(包括前面所提的650等都算在补助里面),现在的工资构成是岗位工资+薪级工资+绩效工资,各类补助=基础性绩效工资!所以看起来是1900,事实上并没加多少,你们查看下自己工资发放表就知道了!
Y yq007 高中三年级 注册 2009-12-10 消息 674 反馈评分 0 点数 1 2012-12-17 #15 14楼说的我不怎么理解。因为象你这样说的基础性绩效等各类补贴加起来。我是十三级才1300。但是我现在有1800。那样我不是要扣几百出来
mm2012 幼儿园 注册 2012-02-03 消息 9 反馈评分 0 点数 0 2012-12-17 #16 QUOTE(yq007 @ 2012年12月17日 Monday, 03:57 PM) 14楼说的我不怎么理解。因为象你这样说的基础性绩效等各类补贴加起来。我是十三级才1300。但是我现在有1800。那样我不是要扣几百出来 [snapback]3466295[/snapback] 你的还没有评职称的吧,也就是没办理转正的!特殊情况的特殊处理,正式的工资是由岗位薪级绩效三部分构成的!
QUOTE(yq007 @ 2012年12月17日 Monday, 03:57 PM) 14楼说的我不怎么理解。因为象你这样说的基础性绩效等各类补贴加起来。我是十三级才1300。但是我现在有1800。那样我不是要扣几百出来 [snapback]3466295[/snapback] 你的还没有评职称的吧,也就是没办理转正的!特殊情况的特殊处理,正式的工资是由岗位薪级绩效三部分构成的!
L ljzj 博士生 注册 2007-10-15 消息 1,378 反馈评分 87 点数 71 2012-12-18 #24 QUOTE(不倒东方 @ 2012年12月17日 Monday, 11:23 PM) 这回大概是真的了吧,只是看文件看不出来提多少啊? [snapback]3466726[/snapback] 文件像是真的,但是疑点有:一、没盖单位公章。二、12月18号完成核对和工资表册,今天是18号了,为什么单位还没开始填?
QUOTE(不倒东方 @ 2012年12月17日 Monday, 11:23 PM) 这回大概是真的了吧,只是看文件看不出来提多少啊? [snapback]3466726[/snapback] 文件像是真的,但是疑点有:一、没盖单位公章。二、12月18号完成核对和工资表册,今天是18号了,为什么单位还没开始填?
百年大计 教育为本 荣誉主席 注册 2006-07-09 消息 9,514 反馈评分 146 点数 101 2012-12-18 #25 为什么,每个单位,每个地方都说得都不一样?!?!? 难道上级只是一个美丽的眼神而已,大家都在揣摩