大海湾 大学四年级 注册 2017-06-21 消息 931 反馈评分 172 点数 41 2017-12-12 #1 省文件已经明确规定茂名发展重心要放在电白沿海地区了,就看茂名政府是不是还要继续逆国家和省命令发展高州化州茂南了。具体详细可以看链接http://zwgk.gd.gov.cn/006939748/201712/t20171205_733883.html
省文件已经明确规定茂名发展重心要放在电白沿海地区了,就看茂名政府是不是还要继续逆国家和省命令发展高州化州茂南了。具体详细可以看链接http://zwgk.gd.gov.cn/006939748/201712/t20171205_733883.html
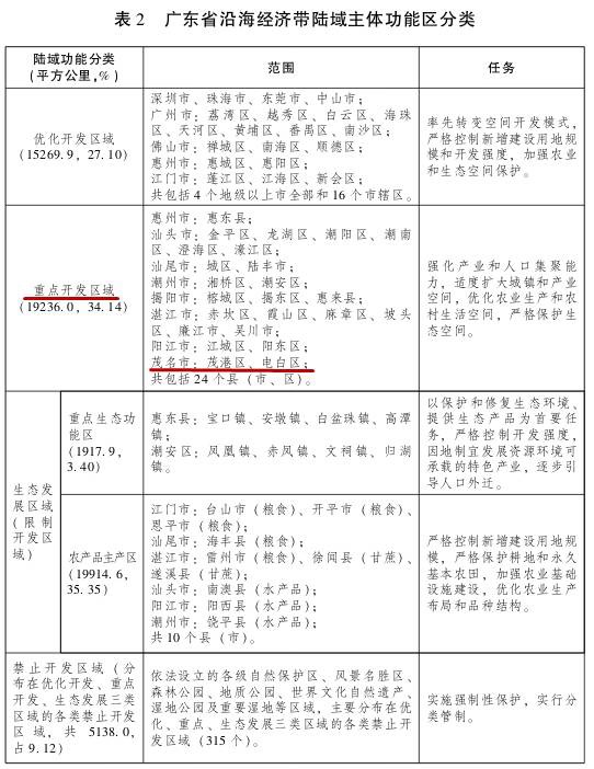
大海湾 大学四年级 注册 2017-06-21 消息 931 反馈评分 172 点数 41 2017-12-13 #7 闲言碎语 说: 茂港区消失好 几年了,表中还出现茂港区字样,证明这是流嘢!不可信。 点击展开... 很多银行和政府部门办事现在还写电白县呢……这些链接广东省政府部门发布的,你是说省政府公认作假?
C caiaibo 幼儿园 注册 2017-08-12 消息 5 反馈评分 2 点数 0 性别 男 2017-12-13 #8 闲言碎语 说: 茂港区消失好 几年了,表中还出现茂港区字样,证明这是流嘢!不可信。 点击展开... 我今年办的身份证写的是电白县,是不是也是流的?
大海湾 大学四年级 注册 2017-06-21 消息 931 反馈评分 172 点数 41 2017-12-14 #11 麦客 说: 这么大事也不见本地媒体报道,只有小道消息流出,难道要搞秘密工作? 点击展开... 你新闻看的少吧,茂名电白所有微信公众号都推送新闻,腾讯大粤网都报道了。你的意思是要像雄安那样24小时cctv爆炸性报道?
麦客 说: 这么大事也不见本地媒体报道,只有小道消息流出,难道要搞秘密工作? 点击展开... 你新闻看的少吧,茂名电白所有微信公众号都推送新闻,腾讯大粤网都报道了。你的意思是要像雄安那样24小时cctv爆炸性报道?
皇 皇汉 学前班 注册 2017-12-09 消息 31 反馈评分 6 点数 0 2017-12-14 #12 涉及湛江、阳江的可圈可点,涉及茂名的少之又少,只提到滨海新区是重点开发区,是海洋新兴产业集聚区,茂名又落后了,看来省里也把茂名看成是内陆的沿海城市。
a5531539 幼儿园 注册 2009-08-22 消息 11 反馈评分 1 点数 0 2017-12-14 #13 拥有3/2阳江的海岸线 当年老江题的第一滩的名号响过阳江闸坡 沙扒多多声 现在将这副牌打成这个鸟样 连阳江名气五分一都不到 当年的山佬帮周教主 罗教主错过了打造茂港区滨海城市的基建大潮 可想而知这些山卡拉佬是多么无能 多么目光短浅
拥有3/2阳江的海岸线 当年老江题的第一滩的名号响过阳江闸坡 沙扒多多声 现在将这副牌打成这个鸟样 连阳江名气五分一都不到 当年的山佬帮周教主 罗教主错过了打造茂港区滨海城市的基建大潮 可想而知这些山卡拉佬是多么无能 多么目光短浅