讨论 梁镇源哥哥,这是准备将电白教师收编为公务员的节奏吗?

我不是公仆

幼儿园
注册
2018-12-12
消息
4
反馈评分
1
点数
0
Screenshot_2018_1212_182604.png

Screenshot_2018_1212_182625.png

Screenshot_2018_1212_182645.png

Screenshot_2018_1212_182709.png

Screenshot_2018_1212_182728.png

Screenshot_2018_1212_182751.png

Screenshot_2018_1212_182809.png

Screenshot_2018_1212_182839.png

Screenshot_2018_1212_182858.png

Screenshot_2018_1212_182915.png


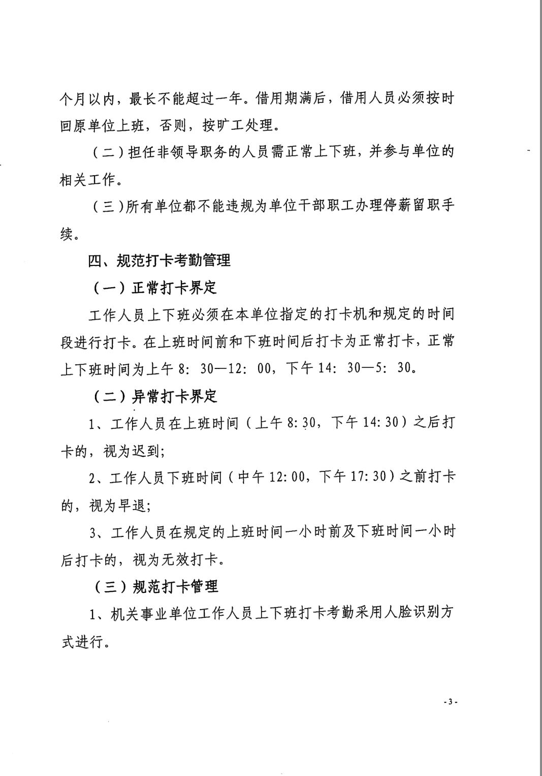
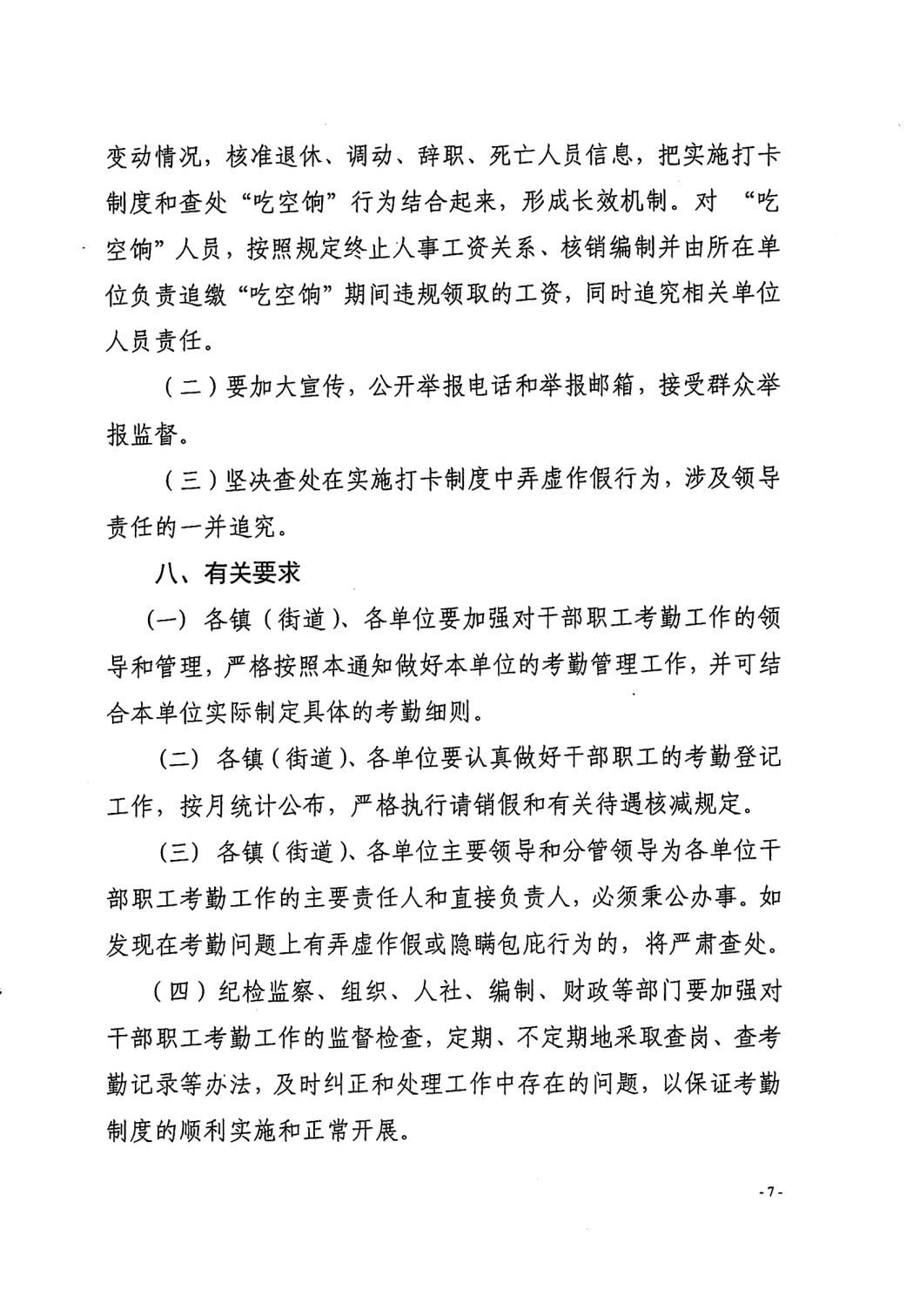
这几天我的心一直咕咚咕咚地跳个不停,很激动很激动,因为我觉得我这个说话从来不敢大声的电白臭老九终于可以扬眉吐气了。这些天来,我反反复复地研究着《关于加强电白区机关事业单位工作人员考勤管理的通知》(电办字【2018】53号),觉得电白区委区区政府总算没有忘记我们,极有可能将我们收编为公务员。文件很明确,“全区党政机关、人大机关、政协机关、人民团体、各类事业单位、纳入编制管理的社会团体及群众组织均实行上下班打卡制度。凡在编在职的国家公务员、机关工勤人员、事业单位工作人员和政府购买服务人员均要实行打卡上下班。”电白教师行情见涨,即将迎来朝九晚五的新时代。“工作人员上下班必须在本单位指定的打卡机和规定的时间段进行打卡。在上班时间前和下班时间后打卡为正常打卡,正常上下班时间为上午8:30-12:00,下午14:30-5:30。”我高兴之余,亦有几个问题百思不得其解,想问一下镇源哥哥:1、电白教师打卡后,早读早操晚读晚修巡宿舍会取消吗?如不取消,会按加班待遇发放三倍工资吗?2、电白教师会像邻县教师一样拥有高温补、通讯费、计生奖及住房补贴吗?住房公积金会像茂名市直教师一样由财政统拨吗?3、备课、改作业、改试卷一定要在正常打卡时间内完成吗?下班后天崩地塌都可以不管特别是不用到东湖或西湖去抢乔银公司的生意了吗?4、班主任在6个小时外还要接听学生或家长的电话吗?还要送突发疾病的学生去医院吗?很多学校经常经费不足,班主任费会财政买单吗?真是越想越兴奋,今晚估计又要睡不着了。
 
最后编辑:
终于不用早上6点钟起床了,可以睡到8点才去上课,晚上也不用看晚自修了,感谢这个打卡制度。越穷就越见鬼。白岩松曾经说过一个单位需要建立打卡上下班制度,那就说明这个单位正在走下坡路。
 
终于不用早上6点钟起床了,可以睡到8点才去上课,晚上也不用看晚自修了,感谢这个打卡制度。越穷就越见鬼。白岩松曾经说过一个单位需要建立打卡上下班制度,那就说明这个单位正在走下坡路。

其实教师一天24小时都处于上班状态中,特别是内宿班的班主任更是从来都不敢关手机。
 
最后编辑:
什么都搞一刀切,从来都不具体问题具体分析,党的优良作风都丢到哪去了?
 
搞形式主义、官僚主义。现阶段中纪委正好整治这两方面。
上班打卡,单位的局长、单位党组成员们、局长的司机们,就连输入打卡机的信息都没,让他们怎么带头打卡,喊起口号,打起来,一巴掌过去,不够你打,打得局长死为止,起不了带头作用,只有找死的份。
说一套做一套,台上一套台下一套,典型的两面。
省、市的福利政策文件下来不执行,该发的福利从来不发,说啥没钱发。应该发的,卡着一年又一年就是不发。
什么市辖区电白区,说白了就是一穷二白区。喊口号时候无敌于天下,做假数据时候经济考核指标排第一位,脸也不红。
电白主政者的发展目标就是越发展人民群众的生活越倒退。政府背向电白、背离人民群众向着美好生活的需要,政府爱理都不理耍太极,让单位职工爱死就早去死,死都白死的反面教材。
一个小偷走了,来了一个小疯。
终于一夜电白回到改革前,一电就白的时代终于来临了。
 
医院也实行打卡制度,请不要在打卡时间去急诊,不理接班医生来与否,够钟打卡走人,懒得理你病人生与死,要变态就一起变态。
不知交警这片是怎样打卡。
 
这对电白广大教师来说是个天大的好消息,我们盼望着打卡上班那天早日到来,到那时我们可以名正言顺睡到七八点起床,晚上五点半下班去干他几场篮球足球羽毛球,学生老师再也不用担心我们的晚自修了。
八小时之外手机关机,有事不用找老师,家长学生自己解决。
还有公务员的各种补贴,哈哈哈哈。。。
 
上课中或拖点课,打卡时间到都要中断去打卡了。打卡优先!
 
我知道下面农村小学一般是早上7:00到校,11点下课;下午1:50分到校,4:30分左右下课。你让农村教师怎打下班的卡?下课后要等一个小时再打卡?
还有,既然把老师视同公务员,有没有为教师争取到公务员的待遇?就生活津贴明显不公平了,公务员667,教师375。
 
不下基层不调研,农田亩产吹上天!浮夸风又浮头了。高高在上的决策者从来都不愿意了解具体情况,就喜欢像东湖的广场舞大妈一样屁股乱扭一通。
 
拍屁股决定的决策
 
终于不用早上6点钟起床了,可以睡到8点才去上课,晚上也不用看晚自修了,感谢这个打卡制度。越穷就越见鬼。白岩松曾经说过一个单位需要建立打卡上下班制度,那就说明这个单位正在走下坡路。
白岩松不是电白人,根本不懂电白事,因为我们在领导的带领下弯道超车。
 
我知道下面农村小学一般是早上7:00到校,11点下课;下午1:50分到校,4:30分左右下课。你让农村教师怎打下班的卡?下课后要等一个小时再打卡?
还有,既然把老师视同公务员,有没有为教师争取到公务员的待遇?就生活津贴明显不公平了,公务员667,教师375。
请问教师一年休多少天假期?公务员多少天?您敢说现在的教师待遇还低?
 
请问教师一年休多少天假期?公务员多少天?您敢说现在的教师待遇还低?
好,来谈谈公务员和教师的节日比较。周末和法定假期两者一样。公务员春节有七天假期,学生一个月,老师除去改卷假期培训提前返校,大约十五天左右。暑假教师除头除尾除培训,大约剩一个月假期。公务员一年也有十几天的带薪假期。两相比较,教师假期大约多不够一个月。
毕业班的教师寒暑假大约可以休三个星期。
不可否认,教师一年的假期是比公务员多,由此引起很多人对教师的羡慕嫉妒诟病。

既然那么反对教师休假,就实行教师和公务员一样的上班制度吧,好不好?我非常期待!
 
别来谈教师待遇不低于公务员了。
同年出来工作的工资一个月少三四千元,住房公积金少一千多元,还有社保医保,一个公务员的社保差不多相当两个教师,以后退休金就知道差距了。
 
好,来谈谈公务员和教师的节日比较。周末和法定假期两者一样。公务员春节有七天假期,学生一个月,老师除去改卷假期培训提前返校,大约十五天左右。暑假教师除头除尾除培训,大约剩一个月假期。公务员一年也有十几天的带薪假期。两相比较,教师假期大约多不够一个月。
毕业班的教师寒暑假大约可以休三个星期。
不可否认,教师一年的假期是比公务员多,由此引起很多人对教师的羡慕嫉妒诟病。

既然那么反对教师休假,就实行教师和公务员一样的上班制度吧,好不好?我非常期待!
我们老师深夜备课出试卷的时候公务员在干啥呢?我们的假期都是平时把身体熬出毛病换来的。欢迎公务员去报考教师资格证转来教育行业,祖国的花朵需要你们。让我们老师去享受一下每天8小时工作制,周末双休的愉快假期。
 
请问教师一年休多少天假期?公务员多少天?您敢说现在的教师待遇还低?
我们老师深夜备课出试卷的时候公务员在干啥呢?我们的假期都是平时把身体熬出毛病换来的。欢迎公务员去报考教师资格证转来教育行业,祖国的花朵需要你们。让我们老师去享受一下每天8小时工作制,周末双休的愉快假期。
 
有些
我们老师深夜备课出试卷的时候公务员在干啥呢?我们的假期都是平时把身体熬出毛病换来的。欢迎公务员去报考教师资格证转来教育行业,祖国的花朵需要你们。让我们老师去享受一下每天8小时工作制,周末双休的愉快假期。
有些老师一周都没两节课您又怎么看呢?兄台人要知足
 
我不是针对全体教师,只是觉得某些教师老是不知足,只代表个人观点,如有冒犯纯属无意
 

正在浏览此帖子的用户

后退
顶部