新闻 〈不信谣不传谣·持续更新〉茂名新型冠状病毒感染的肺炎确诊病例 (12人在浏览)

世卫组织:中国的疫情正在结束 7成确诊病例已经出院

据CNBC报道,世卫组织9日表示,中国超过8万例新冠肺炎确诊病例中,70%已经康复并出院,疫情正在结束。(中国日报网)
 
看新闻,东莞输入一例确诊留学生?不知是西班牙当地,还是旅途转运航行中受染?
 
中国当务之急是要研究出即时检验出新冠的方法,对每一位入境人员进行检测,才能守好国门。
 
我怀疑潜伏期不止14天,武汉方面造了假数据让钟南山看,得出了14天潜伏期的假象,高福看到了真数据,但在国内说了假话,在国外发表了真文章,湖北、武汉、高福,真是要害中国人吗?
钟南山乜只是看风使舵的主,人家检测到什么他就说什么而已,感觉李兰娟还稍为厉害点。
 
大环境局部环境下有些话也不敢挑的太明,反正后期听其所说的话也有过于含胡不太明确了,还是本论坛够靠谱的,
 
武汉中心医院眼科医师朱和平染新冠肺炎不幸去世 系退休返聘

3月9日上午,澎湃新闻从武汉市中心医院多名医护人员处获悉,武汉市中心医院眼科副主任医师朱和平因感染新冠肺炎去世。

该院一名外科医生告诉澎湃新闻,朱和平是退休被医院返聘到眼科工作的。朱和平于2月中旬入院治疗,9日上午抢救无效,不幸离世。武汉市中心医院官网介绍,朱和平,眼科副主任医师,擅长眼底病诊断治疗,眼前后节激光治疗。

至此,武汉市中心医院在抗疫中已有四位医生因感染新冠肺炎不幸去世。
 
98岁天文学泰斗韩天芑感染新冠肺炎病危 孙女发文急寻康复者血浆

浏览附件339624
天文学家韩天芑(右)

“爷爷韩天芑,现年98岁。因感染冠状肺炎,医院下病危通知,希望能找到康复者血浆。A型。”2月23日晚,一则急寻新冠肺炎康复者血浆的消息,令众人牵挂。发文者名叫韩时珺。据她证实,爷爷韩天芑系天文学家,2019年国庆70周年荣获共和国勋章。

韩时珺透露,其爷爷韩天芑2月10日开始发烧。2月12日,确诊并住进武汉协和肿瘤医院。2月23日,医院突然来电下病危通知,器官衰竭,希望能够找到新冠肺炎康复者血浆。

韩天芑尽管年近百岁,平时能自己走路,还能自己照料自己。“哪知道,这几天就突然就这样了……”韩时珺说。

2月23日18时10分,韩时珺通过朋友圈发布了寻求新冠肺炎康复者A型血浆的消息。

19时49分,韩时珺再次通过朋友圈称,目前已有康复的朋友联系她了,但是医院那边还得问一下是什么流程,因为血液制品要先处理,所以还要等一等,听听医生怎么说。

截至记者发稿前,韩时珺及其家人也在等待韩天芑的进一步消息。

公开资料显示,韩天芑,天文学家,测绘学家。中国天文大地测量学科开创者之一,在天文大地测量理论和实践方面作出了重要贡献。中国天文地球动力学研究开拓者之一,在世界时服务、地球自转变化和恒星光干涉技术的研究中取得重要成果。
浙江籍98岁天文学家韩天芑及夫人治愈出院,孙女韩时珺说,找到康复者血浆,但还未使用血桨进行治疗?
 

附件

  • 800x570_5e6a12c330c3e.jpg
    800x570_5e6a12c330c3e.jpg
    247.3 KB · 查看: 536
信自己得永生!
信钟,信李或信蝠也是个人自由!
 
现在能看破了却不能说破
一代得了满身病,二代头痛医头,脚痛医脚,虽然治标不治本,但起码在医,大家以为医好了。三代四代头痛医脸,脚痛医脸,有面子就行了。这代厉害了,头痛堵嘴,脚痛堵嘴,喊不出痛来就没事了
 
一代得了满身病,二代头痛医头,脚痛医脚,虽然治标不治本,但起码在医,大家以为医好了。三代四代头痛医脸,脚痛医脸,有面子就行了。这代厉害了,头痛堵嘴,脚痛堵嘴,喊不出痛来就没事了
堵嘴也就算了吧,还要你跳个华夏太平舞给大家看。
 
新华社记者廖君:欲戴其冠,必承其重

这两天,登上国新办新闻发布会、从提问者变成被提问者的记者廖君成了新闻的热点。她在发布会上的发言,说自己这两个月是感动最多的两个月,也去过火神山医院、方舱医院,都产生了随时牺牲的思想准备。
0fa5fe5ec46c0637c14f122a5b3a5961.jpeg

0fa5fe5ec46c0637c14f122a5b3a5961.jpeg


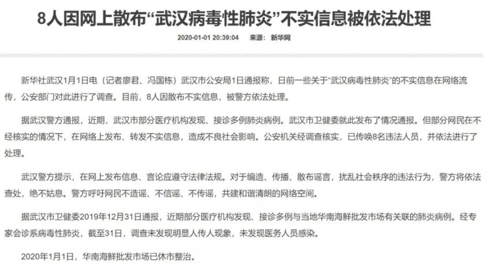
细心的吃瓜群众却没有忘记她曾经在1月1日发布了一篇通稿,题为《8人因网上散布“武汉病毒性肺炎”不实信息被依法处理》。从她发这篇稿子到登上新闻发布会的现场,前后相隔了两个多月,却成为网友们对她不认账的最大证据。
0fa5fe5ec46c0637c14f122a5b3a5961.jpeg

如果单看这篇只有400多字的消息,似乎并没有太大的问题。一方面,官媒是权威消息受权发布的渠道,武汉市公安局的通报自然是权威消息,至于这个消息的结论怎么做出来的,则是另外一个问题了;另一方面,她对武汉市公安局的通报仅仅是客观的转述,并没有加入哪怕是一个字的主观臆测,并没有不客观报道。此外,还加上了武汉卫健委的通报和华南海鲜市场休整的信息,算是补充背景。

从上面的结论上看,廖君作为一名官媒记者,似乎是合格的。为什么要在记者前面加上“官媒”这两个字?因为这种消息发布符合官方媒体的操作要求,但是并没有发挥媒体的真正作用。这篇看似客观的消息没有做到真正的客观,其中的很多问题被掩盖了:被依法处理的8名散布消息人员是什么态度?他们散布了哪些消息?这些消息为什么违法?

令人失望的是,这位记者并没有在这篇消息里面把这些问题解释清楚,看似客观的背后其实还是采用了唯一的信源,让这篇官媒出品的新闻稿自始就成为了一篇不合格的新闻稿。同时,在后续的发稿中也没有对这几个问题予以跟踪报道,没有给被依法处理的8名散布消息人员发声的机会。

当然,现在说这些话是有马后炮之嫌的。但是,作为官媒的记者,通过职务行为获得了官方的认可,上了国新办新闻发布会的现场,那就需要为自己的职务行为负责任,接受公众的监督。这个时候,她已经不是作为“记者”的身份亮相了,而是“官媒记者”的身份,或者说是体制内工作人员的身份。

微博上有位网友说了这样的话:

看着廖君的遭遇其实挺感慨的,有些事本不是她的错,但是在这个机制下,你享受荣誉光环,就要承担风险指责,谁都逃不了。而我觉得更悲哀的是,当所有人群起而攻之的时候,你又拿不出哪怕一篇稿子说,看老娘也是做过贡献的,这又何尝不是自己造成的悲哀呢?

当然,进入官媒、进入体制,是这位记者的个人选择。通过自己的职务行为,被官方认可,也是个人的选择。

既然你选择了这条路,那就“欲戴其冠,必承其重”吧!
 
钟南山乜只是看风使舵的主,人家检测到什么他就说什么而已,感觉李兰娟还稍为厉害点。
八十几和七十几相差了一辈了吧?在华东地区可能是李的名气大一点
 
钟南山坦言较少直接进病房:医务人员不让进,是不是嫌我太老了?
3月15日据媒体报道,钟南山坦言较少直接进病房:“医务人员不让我进,是不是嫌我太老了,不合适”。
d3f282094cccb6da849ac505f64a6c56.jpeg

d3f282094cccb6da849ac505f64a6c56.jpeg

d3f282094cccb6da849ac505f64a6c56.jpeg

d3f282094cccb6da849ac505f64a6c56.jpeg

网友评论
网友:您不老,是国宝,要保护好!
d3f282094cccb6da849ac505f64a6c56.jpeg

d3f282094cccb6da849ac505f64a6c56.jpeg

d3f282094cccb6da849ac505f64a6c56.jpeg
 
呵呵。。。。愤世者,也不是个个都是人才,你们口中的所谓奴才。也可以是人才啊。
愤世者一般都是想不劳而获而生活不如意的或有其他野心暂时没能力达到的,这些人只是会喷,或许当初是个人才,但喷着喷着慢慢就沦落为了庸才。
 
中央明确:制定方案组织援鄂医务人员分批撤离

16日,中央应对新冠肺炎疫情工作领导小组召开会议。
会议指出,要分类细致有序做好疫情防控后续工作,武汉和湖北要精心制定方案,其他地区要根据国家制定的原则稳妥做好相关工作。各地要及时足额兑现防控一线人员补助。制定方案,组织滞留在鄂在汉外地人员及滞留在外湖北籍人员返乡,组织援鄂医务人员分批撤离。加大农民工、湖北籍劳动力等就业促进力度。(央视新闻)
 

正在浏览此帖子的用户

后退
顶部