爆料 《电白区自来水公司霸凌自己职工事件》 (2人在浏览)

曾经的自来水公司从上到下都是皇亲国戚,在这世界上,能斗败电霸的只有水霸,这样好的一个单位,据说后来也是百孔千窗,说没问题还真没人信。
是“百孔千疮”呀,高高手Biggrin@2x
 
报装费由来已久,你们内部员工这么多年了见你们在几个贴都说被领导们贪去了!怎么没人去查过还是你们只会打嘴炮没胆去举报?
 
领导层捞饱吃足,最后把这帮猪仔卖了,哈,难得-身松,职工呢,耐得情来肚又大啦,被摆上台猪床后就北得呱呱喊,迟啦。
 
领导层捞饱吃足,最后把这帮猪仔卖了,哈,难得-身松,职工呢,耐得情来肚又大啦,被摆上台猪床后就北得呱呱喊,迟啦。
没办法,世俗大抵如此。驯服式社会。
 
最后编辑:
去劳动部门告不就行了?
劳动局去过不少次了!有关领导已关照过了!自来水公司的事不能理。黄✘文说我们的劳动纠纷不属于人事劳动保障局的管辖范围。但劳动法的第一条就注明是他们管的。他回答是:他们不想管行不?有关部门不讲法律!无作为!!电白区人民政府,你们能否管管下属部。
 
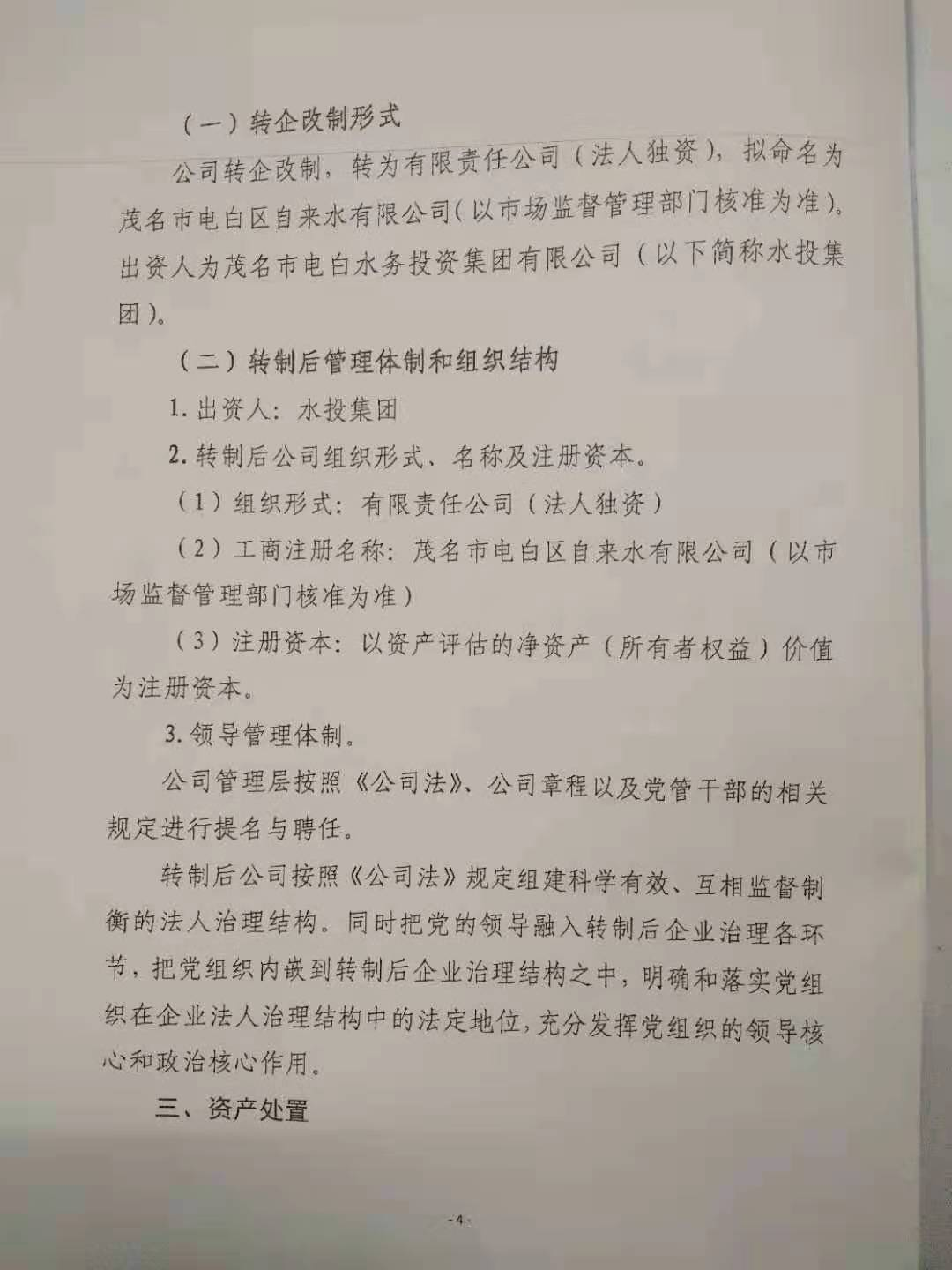
茂名市大电白区所存的事业单位里唯一响应国家政策。事业单位改为企业!事出有因:因在2014年咱们的已升迁刘区长已把电白区自来水公司偷偷承包给了北京首创集团!开始做出几个破产方案来赔偿给职工。可刚好国家来个事改企政策,这可正好借这个处理!
话归正传,自来水公司出了个改制方案(请大家看附件)。还有国家政策允许的双向选择,有意向选择离职的。电白自来水公司与电白水务投资集团的领导竟然在这上面意欲捆绑不公平的条约。有意向申请离职的表格里如签卖身契般的霸王条款!写申请就是同意了他们所有的规则,不容反驳,而且昨天公布今天就截止。过期不写当放弃申请离职的权利!电白区自来水公司的领导到底是法盲还是流氓??大家评评理!更可笑的是那赔偿方案,没有任何法律有效的依据或有关国家或省政府有关政策文件作为赔偿依据!!自来水公司领导说是水投集团做的!无论是哪个部门做的,请你们拿出你们合法的依据出来!我们不会屈服强权,只会信服正义!!一定会为不公平抗争到底!那些电白区自来水公司违法乱纪的领导你们一个也跑不掉!!!浏览附件348115 浏览附件348116 浏览附件348117 浏览附件348118 浏览附件348119 浏览附件348120 浏览附件348121
在这个社会弱势群体,都是可怜人!可悲!
 
政府有关部门集体失声!!!自来水公司水太深了!这火不能点牵连有些广!
 
近段时间自来水的水质有了好转,前段的黄泥水少见了。
 
近段时间自来水的水质有了好转,前段的黄泥水少见了。
现在是用首创的罗坑水了。但不知道什么时候提高收费!应该不远了!不吃黄土水,生活成本又提升了!!民生没保障
 
这份文件到底哪里出的,错漏百出?难道电白区的文化水平整体降低了?什么转为国企,再向下读又是独资的个企。然后赔偿方案依据国家或省的哪号文件哪条规定做出的。制作方案单位没有落款,没公章!!!忽悠人?
 
一切都是为了几年前刘书记将自来水公司承包给北京首创的项目擦屁股。电白没有哪个单位改企(包括国家政策规定的园林,客运,市场管理。。),唯一自来水公司。这已经说明了一切!!为了把自来水公司移交给北京首创集团而已。开始出了几个破产方案,赔偿方案都没通过,现在刚好有个事业单位改企业的政策。一句话乘上东风。
 
另有小道消息说,北京首创水务集团将电白区政府告上了法院?因不按合同时间移交!不知道是否真实!
 
https://ts.gdwsxf.gd.gov.cn/web/index
c8ef4d2f512aa03d98a9954b536232c9.png


http://www.12388.gov.cn

https://tousu.www.gov.cn/dc/index.htm

http://www.mohrss.gov.cn/SYrlzyhshbzb/zxhd/buzhangxinxiang/woyaoxiexin/
 
改什么企?这份这件牛头不搭马嘴,一时改国企,一时又个企(独资),又听说交给北京首创。一头雾水!!!改国企资产还在,改个企,原土地资产与生产设备管网去了哪?职工没份?那原享受了福利房的与没享受过的公平?那福利房也属于资产那是否也全部要充公?那原资产去向?原资产是职工干部用劳动创造的吧!财政没有划拨吧!这样原资产应该所有职工都有份的。如果是改为独资企业,那资金从何而来?不是拿自来水公司原职工干部劳动所得建造出来的资产转为某人的资产来注册吧!!这不是法律上非法占有国资产?不明?有没有专业人士出来释疑?
 

正在浏览此帖子的用户

后退
顶部