其他 终于开始收费了 (5人在浏览)

电视台

教授
注册
2020-06-07
消息
2,511
反馈评分
249
点数
101
哈!茂南街边停车开始收费,水东看来也快了。

Screenshot_20220522_150346.jpg Screenshot_20220522_150431.jpg
 
摩托车也要收费?一个月后会倒一半吗?
 
这种收费制度西方早有了。。
西方收了怎么花,百姓可以查,学人家收钱但不学人家用钱,交警的罚款计划生育那些,各位当肥料粉红多多少少接触过吧,在下想听听大家怎么夸党做的好!
 
西方收了怎么花,百姓可以查,学人家收钱但不学人家用钱,交警的罚款计划生育那些,各位当肥料粉红多多少少接触过吧,在下想听听大家怎么夸党做的好!
没错,我们美利坚收费是造福美国公民的,,中国收费只是为了官员们的贪污,和对付奴隶,一对比,高下立见。。。墙哥我是自己人,别开枪
 
弄坏一个,坐牢一年。谁敢搞事。
在美国就不会,人民素质高,不会搞破坏的,毕竟收费是造福公共大众的,所以大家维护。不像中国一样,收费肥了某些人荷包,所以一定被人破坏
 
一说西方,,,有人就不行。
人家西方收停车费是给黑兰人民的。。
 
一说西方,,,有人就不行。
人家西方收停车费是给黑兰人民的。。
人家花钱经过国会投票批准的吧,你的党妈给非洲兄弟的,在座的各位粉红敢有异议?
 
人家花钱经过国会投票批准的吧,你的党妈给非洲兄弟的,在座的各位粉红敢有异议?
嗯,,我们花钱也经过人大的啊,,,

只不过你不是代表。。。
 
小黑。粉红,,,绿大人,,

都没有分别,一样一样的。
 
本身,在这里打中文出来本来就是一种落后。一种愚昧。。。。


三信说:中文不灭,中华必忙。。
 
为电白教育实现了茂名大草坪弯道超车。。。
 
人家花钱经过国会投票批准的吧,你的党妈给非洲兄弟的,在座的各位粉红敢有异议?
国会那几个人也就做做样子,专门骗你这种干死工的。
 
市区(茂南)某路段开始收费了,偶尔也有空车位出来,让有需要的车主停车(30分钟内免费)

不像以前,免费,有僵尸车,还有停很久的车辆。一位难求。

路边的公共停车位应该是方便有需求的群众短时间停放的,不是某部分人的长期免费车位。

茂南区的试行效果如果顺利的话,估计水东有机会实行。

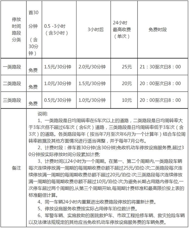
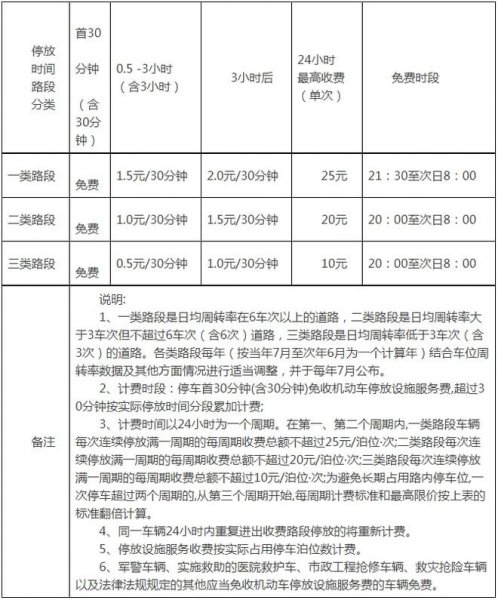
路边停车收费标准,停了不交费,有办法催收的。看下文。

为了有效解决我市“停车难”问题,盘活现有的停车泊位资源根据《茂名市公共停车场和道路临时停车泊位规划建设实施方案》(茂府办〔2016〕15号)、《茂名市人民医院及周边停车管理试点工作实施方案》(茂府办函〔2021〕138号)等文件要求,现定于2022年5月16日8时起实行收费管理。 收费标准根据《茂名市发展和改革局关于调整我市城区北组团道路机动车停放设施服务收费标准的通知》(茂发改价格〔2021〕1276号)文件执行。 对于一般欠费平台会通过电话或短信形式进行催缴,但长时间逾期未缴纳停车费的,平台将会把欠费信息报送到市公共信用信息平台,将可能会影响车主个人征信,欠费数额较大的将会通过法院进行诉讼追缴。
 

附件

  • 888888888888.jpg
    888888888888.jpg
    99.4 KB · 查看: 374
最后编辑:
市区某路段开始收费了,偶尔也有空车位出来,让有需要的车主停车。

不像以前,免费,有僵尸车,还有停很久的车辆。

路边的停车位应该是方便有需求的群众短时间停放的,不是某部分人的长期免费车位。

茂南区的试行效果如果顺利的话,估计水东有机会实行。

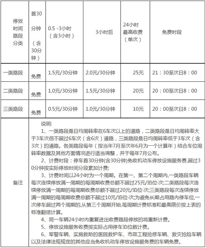
收费的路段,停了不交费,有办法催收的。看下文。

为了有效解决我市“停车难”问题,盘活现有的停车泊位资源根据《茂名市公共停车场和道路临时停车泊位规划建设实施方案》(茂府办〔2016〕15号)、《茂名市人民医院及周边停车管理试点工作实施方案》(茂府办函〔2021〕138号)等文件要求,现定于2022年5月16日8时起实行收费管理。 收费标准根据《茂名市发展和改革局关于调整我市城区北组团道路机动车停放设施服务收费标准的通知》(茂发改价格〔2021〕1276号)文件执行。 对于一般欠费平台会通过电话或短信形式进行催缴,但长时间逾期未缴纳停车费的,平台将会把欠费信息报送到市公共信用信息平台,将可能会影响车主个人征信,欠费数额较大的将会通过法院进行诉讼追缴。
临时需要拉肚子停两三个小时呢?算不算长期免费?
 

正在浏览此帖子的用户

后退
顶部