转帖 茂南区关于进一步加强防疫社会面管控和服务的通告 (3人在浏览)

    Android Chrome Mobile 87.0.4280.141
  • #26
再看看
 
    Android Chrome Mobile 78.0.3904.96
  • #27
今日通告出炉未?
 
    Windows 10 Chrome 86.0.4240.198
  • #29
万达这封路了。
 
    Android Chrome Mobile 90.0.4430.61
  • #30
家里又封村路口了
 
    Android Chrome Mobile 87.0.4280.141
  • #31
IMG_20221107_122557.jpgIMG_20221107_122623.jpgIMG_20221107_122652.jpgIMG_20221107_122720.jpg
 
最后编辑:
    Android Chrome Mobile 87.0.4280.141
  • #32
IMG_20221107_122804.jpg
 
最后编辑:
    Android Chrome Mobile 87.0.4280.141
  • #33
暂时还是不太乐观,加油!
 
最后编辑:
    Android Chrome Mobile 87.0.4280.141
  • #34
IMG_20221108_112248.jpgIMG_20221108_112313.jpgIMG_20221108_112336.jpg

IMG_20221108_132201.jpg
 
最后编辑:
    Android Chrome Mobile 87.0.4280.141
  • #35
IMG_20221108_224226.jpgIMG_20221108_224310.jpg

IMG_20221108_224718.jpgIMG_20221108_224744.jpg
 
    Android Chrome Mobile 87.0.4280.141
  • #36
高峰值好像没降,好像有高风险区的,看来暂时,加油!!
 
    Android Chrome Mobile 87.0.4280.141
  • #37
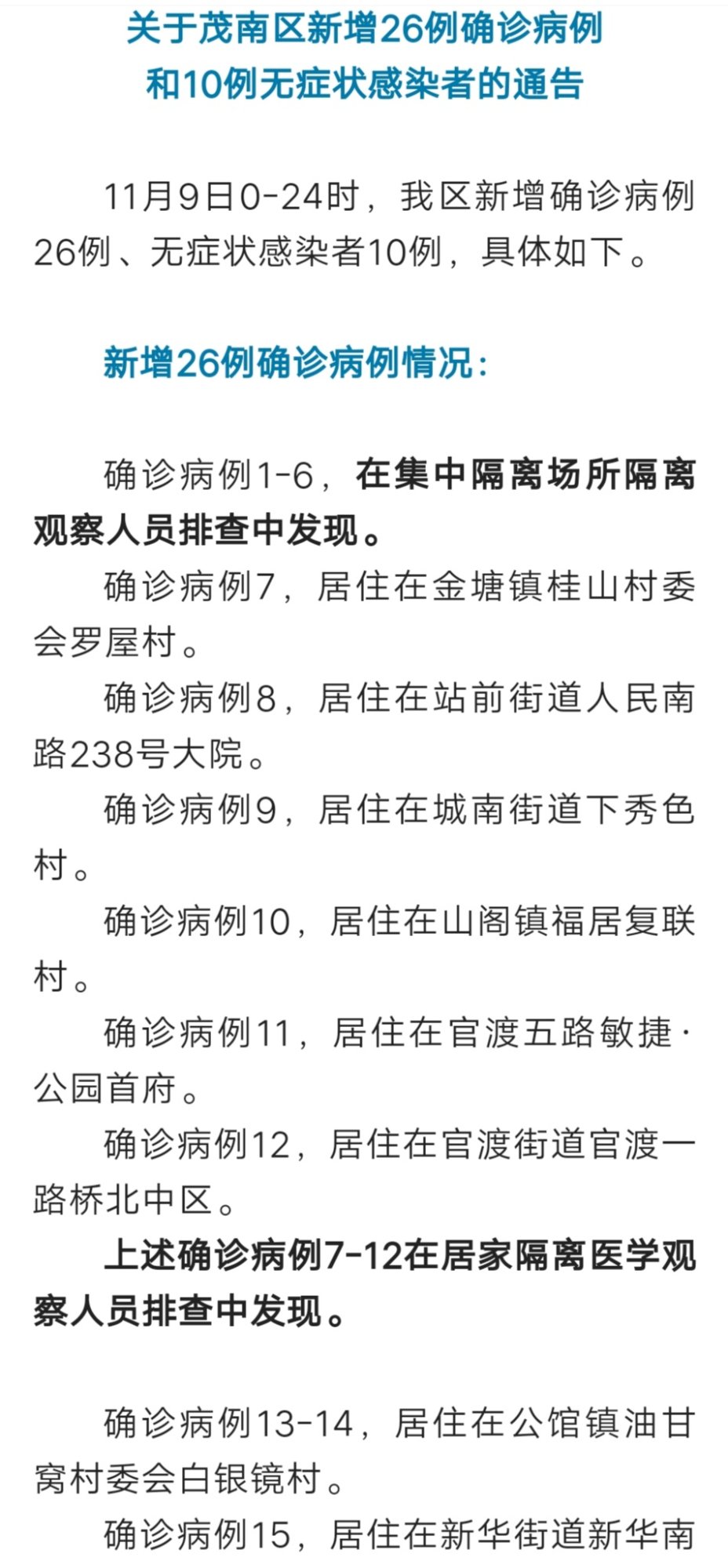
IMG_20221109_090736.jpgIMG_20221109_090814.jpgIMG_20221109_090852.jpg
 
    Android Chrome Mobile 87.0.4280.141
  • #38
IMG_20221109_091246.jpg
信宜像也新增一例
 
最后编辑:
    Android Chrome Mobile 90.0.4430.61
  • #39
电白无货!淡定…
 
    Windows 10 Chrome 86.0.4240.198
  • #40
看通告没有社会面个例,如果是这样问题不大,再坚持几天。
 
    Windows 10 Chrome 86.0.4240.198
  • #41
迈惊
 
    Android Chrome Mobile 87.0.4280.141
  • #43
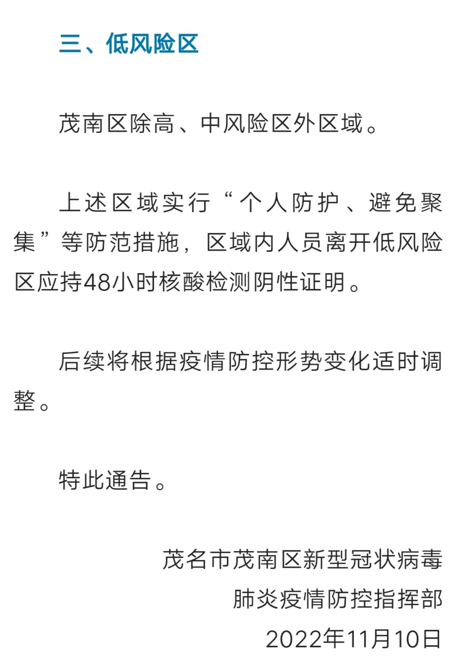
IMG_20221110_091202.jpgIMG_20221110_091235.jpgIMG_20221110_091414.jpg
 
    Android Chrome Mobile 87.0.4280.141
  • #44
IMG_20221110_092120.jpgIMG_20221110_092001.jpg
 
    Android Chrome Mobile 87.0.4280.141
  • #45
+1?原来...化州市新增一例阳性个案

IMG_20221111_001519.jpg
 
最后编辑:
    Android Chrome Mobile 87.0.4280.141
  • #46
IMG_20221110_123559.jpgIMG_20221110_123632.jpgIMG_20221110_123720.jpg
 
    Android Chrome Mobile 87.0.4280.141
  • #47
虽有所减缓,好迹像,但感觉高风险区,居家隔离医学观察中发现?或随时间综合研判已较为成熟点低风的逐步,,加油茂名!
 
最后编辑:
    Android Chrome Mobile 87.0.4280.141
  • #48
IMG_20221110_184432.jpg
 
    Android Chrome Mobile 87.0.4280.141
  • #49
IMG_20221110_231855.jpgIMG_20221110_235038.jpgIMG_20221110_235112.jpg
 
    Android Chrome Mobile 87.0.4280.141
  • #50
IMG_20221111_091041.jpgIMG_20221111_091136.jpg
 

正在浏览此帖子的用户

后退
顶部