1979年4月15日叛逃越南的歼六

firehorse

高中一年级
注册
2005-06-19
消息
569
反馈评分
0
点数
1
[attachmentid=55660]
1979年4月15日中午,广西前线某机场换岗后,一名年轻的值勤士兵见到一个穿着军装的军官散步朝机场走过来。虽然不认识,但也不必警惕性太高。这里驻扎的是不同部队的兵,都刚来不久,不认识的人太多。再说谁也不可能把飞机开跑,只要不炸就行。于是,值勤士兵目送着这位军官向机场方向走去。
12时48分,检查各哨位值勤情况的警卫排长孙洪文来到这个岗哨,还没有同士兵说上几句话,就猛然听到飞机场的方向传来发动机声。没听说现在有飞机要上天啊?难道是机务人员在试车?他急忙跑过去一看,看到那架正在启动的飞机的座舱盖已经盖上,不像是检修。
情况不正常!他立刻向那架飞机冲去。可是晚了,当孙洪文距离飞机还有几米的距离时,飞机像箭一样拖着电瓶车冲上跑道。飞机的座舱里,坐着的是一位没戴飞行头盔的军人。孙洪文拔出手枪追过去,大声喊:“站住!快停下来!”可他白喊了,飞机在继续向前滑行,于是孙排长开枪了。此刻那架军用飞机尾部喷出火焰和狂风,狂风把孙排长吹翻了几个跟斗。他猛地爬起来,从一旁的草坪上跑,边跑边射击。
眼看五四手枪里的子弹全部打完了,那架飞机仍然在滑跑,甩下电瓶车,呼啸着上天了。孙排长马上打电话报告:一架飞机跑了!那架溜了的飞机的驾驶员,就是我军航空兵某师飞行员阎稳昌。
谁也没有想到阎稳昌会向越南叛逃。应该说他是一个不错的飞行员。在最近执行的空中巡逻任务中,他表现颇好,荣立三等功,还获得了一枚参战纪念章。但是他仍然每天闷闷不乐。原来,他早就听说本大队将提升一名副政委,衡量衡量自己,觉得完全有希望“当选”。然而结果却使他大失所望。一个他认为技术不如自己,资历不如自己,才华不如自己的人被提拔任用。一口气闷在胸中,久久不散。他想不通:那个最被自己看不起的人,并不是一块当官的料,为什么偏偏有当官的运气?想来想去,终于“明白”了,责任在这帮领导人身上。他们本身无能,也不让能人上来。在他们手下干活,永远没有出头的日子。而且这个社会里就是这样,到哪里也不会有自己的光明路。他想,为了自己的前途,得干一番事业来。是走,是留,他一时还犹豫不决。他从口袋里摸出一枚硬币来看走留,又取扑克牌来算卦。最终,他选择了一个“走”字:往越南走!
这是4月14日的晚上,他辗转难眠。明天,部队就要撤到湖南去,如果再不行动就晚了。于是他把计划定在第二天中午。为了逃跑,他做好了最后的准备,给妻子写了封类似遗书一样的书信:“我要飞了!永别了!”到此他的决心已经彻底地定下了。
如果要早点跑的话,他本来早就得逞了。因为他每天在国境线上巡逻4次,距离越南不到10公里,一按机头就跑了。但当时他没有这个思想准备。现在他已经钻进“人比人,气死人”的牛角尖里拔不出来了。就这样,他驾驶着国产的歼六战斗机逃上天了,直往越南方向飞行。
为了躲避飞机和导弹拦截,阎稳昌把飞机开进起伏不平的山沟,左拐右转,一切现代化的导航设备对他来说已经不管用了。他只凭肉眼观察地面,判断真实高度。由于速度过快,把根本看不清地标,只根据外面的颜色大概估计一下高度,操纵着舵杆。根据时间推算,现在已经过了国境线。飞机陡然向上窜去,他觉得可以轻松一点了。
越南的上空覆盖着一层乌云。此刻,他最盼望是越南的询问和导航。可是没有一点声音。虽然没有飞机拦截,但上面毕竟有不少雷达在睁着眼睛盯着他,怎么一点回音都没有?他继续朝前飞行,寻找可以降落的机场。由于这次出逃的仓促,他没有来得及做任何技术上的准备,连张越南的航空地图也没有。此刻,别说飞机所处的精确经纬点,就连大概方向自己也搞不清了。他象一只没头苍蝇,横冲直撞。
飞着飞着,前油箱油尽的信号灯亮了。后油箱油尽的信号灯很快也亮了。最后500升警告灯也亮了。这是一盏红灯,一闪一闪特别的刺眼。再有10多分钟,飞机的燃油就会完全消耗,怎么办?他想,唯一的办法就是冲到云底下找机场,实在找不到就迫降。
于是,阎稳昌开着歼六像个跳水运动员一样,扑进了浓密的云雾里。这一跳,他就没起得来,因为云里面就是群山。几分钟后,云里一声巨响,阎稳昌同他的歼六飞机和叛逃的梦想,统统摔在了一座山上。一片烈焰,一团火化,阎稳昌留下一段转瞬即逝的不光彩的故事。


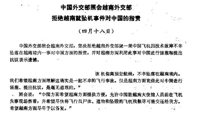
看看土共外交部赤裸裸的无耻谎言

[attachmentid=55661]
 

附件

  • 051127145638__1.jpg
    051127145638__1.jpg
    78.8 KB · 查看: 206
  • u4389721eb912c5719.gif
    u4389721eb912c5719.gif
    42.5 KB · 查看: 203
不系好了解
 

正在浏览此帖子的用户

后退
顶部