乐其Qi.k 幼儿园 注册 2009-12-01 消息 17 反馈评分 0 点数 0 2009-12-01 #51 败类! 这就是人类道德大滑坡的主动脉,文化大革命,杀害了多少生灵呀!风光万出,也不知道做了多少见不得人的事. 有失有得,有善有恶,都会有应用的.
乐其Qi.k 幼儿园 注册 2009-12-01 消息 17 反馈评分 0 点数 0 2009-12-01 #52 这就是人类道德大滑坡的主动脉,文化大革命,杀害了多少生灵呀!风光万出,也不知道做了多少见不得人的事. 有失有得,有善有恶,都会有应用的.
廉政骇客 博士生 注册 2009-10-25 消息 1,466 反馈评分 239 点数 101 2009-12-01 #53 [attachmentid=227699][attachmentid=227698] [attachmentid=227697][attachmentid=227696] [attachmentid=227695][attachmentid=227694] [attachmentid=227693] 附件 文件1.jpg 36.1 KB · 查看: 352 文件29.gif 8.1 KB · 查看: 341 文件5.jpg 150.3 KB · 查看: 394 文件88.jpg 83.4 KB · 查看: 367 文件08.jpg 41.4 KB · 查看: 336 文件92.jpg 68.3 KB · 查看: 356 文件22.jpg 90.2 KB · 查看: 388 文件.jpg 56.2 KB · 查看: 379
[attachmentid=227699][attachmentid=227698] [attachmentid=227697][attachmentid=227696] [attachmentid=227695][attachmentid=227694] [attachmentid=227693]
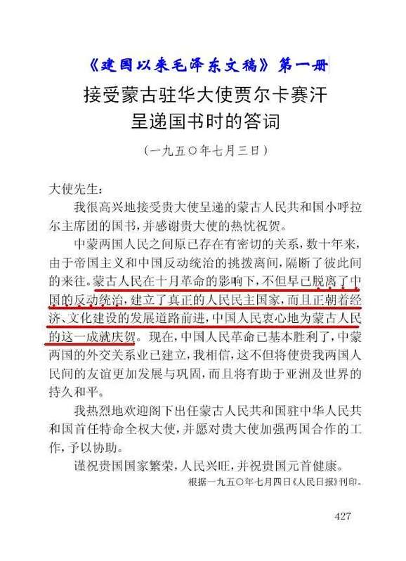
廉政骇客 博士生 注册 2009-10-25 消息 1,466 反馈评分 239 点数 101 2009-12-01 #54 [attachmentid=227701] 看清楚这份文件的红色部分 附件 文件.jpg 56.2 KB · 查看: 371
廉政骇客 博士生 注册 2009-10-25 消息 1,466 反馈评分 239 点数 101 2009-12-01 #55 QUOTE(52lp @ 2009年12月01日 Tuesday, 10:34 AM) 现在是看不到文化大革命的场面了,但现在的社会矛盾会少吗?当今社会矛盾下直接及间接被害的人少吗?你不革命他的命他却革你的命,社会就是这样的! [snapback]2885998[/snapback] 当时不是社会矛盾,是由于三年大饥荒后,一九五九年四月十八日,第二届全国人民代表大会第一次会议同意毛泽东不再担任国家主席的提议,选出刘少奇为中华人民共和国主席兼国防委员会主席,刘少奇上任后,推行三自一包,四大自由的政策,即自由市场、自留地、自负盈亏、包产到户和雇工、贸易、借贷、租地不加限制,使中国经济得到恢复,刘少奇民望超过毛泽东,毛泽东恐自己权力边缘化,为了重新夺回权力,于1966年5月发动文化大革命。
QUOTE(52lp @ 2009年12月01日 Tuesday, 10:34 AM) 现在是看不到文化大革命的场面了,但现在的社会矛盾会少吗?当今社会矛盾下直接及间接被害的人少吗?你不革命他的命他却革你的命,社会就是这样的! [snapback]2885998[/snapback] 当时不是社会矛盾,是由于三年大饥荒后,一九五九年四月十八日,第二届全国人民代表大会第一次会议同意毛泽东不再担任国家主席的提议,选出刘少奇为中华人民共和国主席兼国防委员会主席,刘少奇上任后,推行三自一包,四大自由的政策,即自由市场、自留地、自负盈亏、包产到户和雇工、贸易、借贷、租地不加限制,使中国经济得到恢复,刘少奇民望超过毛泽东,毛泽东恐自己权力边缘化,为了重新夺回权力,于1966年5月发动文化大革命。
穷 穷苦的人 小学五年级 注册 2008-01-24 消息 341 反馈评分 0 点数 0 2009-12-01 #56 这些图片很珍贵,值得一看,但现在的人性比文革时冷漠险恶的多,那时很多人都是真学习雷锋的,现在呢,你就是昏倒在路边,大学也是看戏,现在的官员的品性更不值一提
灰色的天 小学一年级 注册 2009-10-25 消息 146 反馈评分 0 点数 0 2009-12-01 #57 QUOTE(廉政骇客 @ 2009年12月01日 Tuesday, 11:22 AM) 当时不是社会矛盾,是由于三年大饥荒后,一九五九年四月十八日,第二届全国人民代表大会第一次会议同意毛泽东不再担任国家主席的提议,选出刘少奇为中华人民共和国主席兼国防委员会主席,刘少奇上任后,推行三自一包,四大自由的政策,即自由市场、自留地、自负盈亏、包产到户和雇工、贸易、借贷、租地不加限制,使中国经济得到恢复,刘少奇民望超过毛泽东,毛泽东恐自己权力边缘化,为了重新夺回权力,于1966年5月发动文化大革命。 [snapback]2886016[/snapback]
QUOTE(廉政骇客 @ 2009年12月01日 Tuesday, 11:22 AM) 当时不是社会矛盾,是由于三年大饥荒后,一九五九年四月十八日,第二届全国人民代表大会第一次会议同意毛泽东不再担任国家主席的提议,选出刘少奇为中华人民共和国主席兼国防委员会主席,刘少奇上任后,推行三自一包,四大自由的政策,即自由市场、自留地、自负盈亏、包产到户和雇工、贸易、借贷、租地不加限制,使中国经济得到恢复,刘少奇民望超过毛泽东,毛泽东恐自己权力边缘化,为了重新夺回权力,于1966年5月发动文化大革命。 [snapback]2886016[/snapback]
阿斗 初中二年级 注册 2009-05-05 消息 476 反馈评分 0 点数 1 2009-12-01 #59 文化大革命后老毛不用负一点责任吗?` 天安门不应该挂他的头像 学了十几年的历史都是假的..
5 52lp 博士生 注册 2009-02-10 消息 1,246 反馈评分 0 点数 61 2009-12-01 #60 "刘少奇上任后,推行三自一包,四大自由的政策,即自由市场、自留地、自负盈亏、包产到户和雇工、贸易、借贷、租地不加限制" 这些符合社会主义模式吗?如果不符合社会主义的模式,也难怪老毛不同意了。
廉政骇客 博士生 注册 2009-10-25 消息 1,466 反馈评分 239 点数 101 2009-12-01 #61 QUOTE(52lp @ 2009年12月01日 Tuesday, 12:36 PM) "刘少奇上任后,推行三自一包,四大自由的政策,即自由市场、自留地、自负盈亏、包产到户和雇工、贸易、借贷、租地不加限制" 这些符合社会主义模式吗?如果不符合社会主义的模式,也难怪老毛不同意了。 [snapback]2886052[/snapback] 但当时已经过大跃进,大锅饭,使中国陷入三年大饥荒,饿死三千万人,农民吃树皮,吃蕉头来维持生命,已证明社会主义行不通,所以刘少奇才推行三自一包,四大自由来恢复经济,这些政策是非常好的民生政策,但老毛却为一己之私,置中国于水深火热之中,视草民如蚂蚁,这绝不是一个明君所为。
QUOTE(52lp @ 2009年12月01日 Tuesday, 12:36 PM) "刘少奇上任后,推行三自一包,四大自由的政策,即自由市场、自留地、自负盈亏、包产到户和雇工、贸易、借贷、租地不加限制" 这些符合社会主义模式吗?如果不符合社会主义的模式,也难怪老毛不同意了。 [snapback]2886052[/snapback] 但当时已经过大跃进,大锅饭,使中国陷入三年大饥荒,饿死三千万人,农民吃树皮,吃蕉头来维持生命,已证明社会主义行不通,所以刘少奇才推行三自一包,四大自由来恢复经济,这些政策是非常好的民生政策,但老毛却为一己之私,置中国于水深火热之中,视草民如蚂蚁,这绝不是一个明君所为。
廉政骇客 博士生 注册 2009-10-25 消息 1,466 反馈评分 239 点数 101 2009-12-01 #62 [attachmentid=227702] [attachmentid=227703] [attachmentid=227704] [attachmentid=227705] [attachmentid=227706] [attachmentid=227707] [attachmentid=227708] 国中有国,蒋,日,我,三国志。神居然说出这样的话。 附件 200872419938810.jpg 211 KB · 查看: 335 2009410234823512.jpg 46.8 KB · 查看: 341 200983021222585.jpg 42.4 KB · 查看: 337 2009920193843846.gif 57.9 KB · 查看: 326 200992222837389.jpg 137.8 KB · 查看: 351 2009920224548558.jpg 180.4 KB · 查看: 349 2009410234823512.jpg 46.8 KB · 查看: 357
[attachmentid=227702] [attachmentid=227703] [attachmentid=227704] [attachmentid=227705] [attachmentid=227706] [attachmentid=227707] [attachmentid=227708] 国中有国,蒋,日,我,三国志。神居然说出这样的话。
廉政骇客 博士生 注册 2009-10-25 消息 1,466 反馈评分 239 点数 101 2009-12-01 #66 毛泽东给蒋介石的一封信 1938年9月29日,毛泽东就武汉会战致国民政府蒋委员长的一封信,盛赞政府及蒋本人之抗日决心与辉煌成就,这封由周恩来带到武汉的信件,载入人民出版社出版的《毛泽东书信选集》,全文如下: 介石先生惠鉴: 恩来诸同志回延安称述先生盛德,钦佩无余。先生指导全民族进行空前伟大的民族革命战争,凡我国人无不崇仰。 十五个月之抗战,愈挫愈奋,再接再厉,虽顽寇尚未戢其凶锋,然胜利之始基,业已奠定,前途之光明,希望无穷。此次,敝党中央六次全会,一致认为抗战形势有渐次进入一新阶段之趋势。此阶段之特点,将是一方面更加困难;然又一方面必更加进步,而其任务在于团结全民,巩固与扩大抗日阵线,坚持持久战争,动员新生力量,克服困难,准备反攻。在此过程中,敌人必利用欧洲事变与吾国弱点,策动各种不利于全国统一团结之破坏阴谋。 因此,同人认为此时期中之统一团结,比任何时期为重要。惟有各党各派及全国人民克尽最善之努力,在先生统一领导之下,严防与击破敌人之破坏阴谋,清洗国人之悲观情绪,提高民族觉悟及胜利信心,并施行新阶段中之必要的战时政策,方能达到停止敌人之进攻,准备我之反攻之目的。因武汉紧张,故欲恩来同志不待会议完毕,即行返汉,晋谒先生,商承一切,未尽之意,概托恩来先生面陈。 此时此际,国共两党,休戚与共,亦即长期战争与长期团结之重要关节。泽东坚决相信,国共两党终必能于长期的艰苦奋斗中,克服困难,准备力量,实行反攻,驱逐顽寇,而使自己雄立于东亚。 此物此志,知先生必有同心也。专此布臆。敬祝健康!并致民族革命之礼! 毛泽东谨启 民国二十七年九月二十九日 介公委员长政席: 前承宠召适染微恙,故派林彪同志晋谒。嗣後如有垂询,敬乞随时示知,自当趋辕聆教。郑委员延卓兄来延宣布中央德意东及尖黎军民同感此间近情,已具告郑兄托其转陈,以备采择。郑兄返渝之便,特肃寸楮藉致悃忱敬颂勋祺不具 毛泽东谨上
毛泽东给蒋介石的一封信 1938年9月29日,毛泽东就武汉会战致国民政府蒋委员长的一封信,盛赞政府及蒋本人之抗日决心与辉煌成就,这封由周恩来带到武汉的信件,载入人民出版社出版的《毛泽东书信选集》,全文如下: 介石先生惠鉴: 恩来诸同志回延安称述先生盛德,钦佩无余。先生指导全民族进行空前伟大的民族革命战争,凡我国人无不崇仰。 十五个月之抗战,愈挫愈奋,再接再厉,虽顽寇尚未戢其凶锋,然胜利之始基,业已奠定,前途之光明,希望无穷。此次,敝党中央六次全会,一致认为抗战形势有渐次进入一新阶段之趋势。此阶段之特点,将是一方面更加困难;然又一方面必更加进步,而其任务在于团结全民,巩固与扩大抗日阵线,坚持持久战争,动员新生力量,克服困难,准备反攻。在此过程中,敌人必利用欧洲事变与吾国弱点,策动各种不利于全国统一团结之破坏阴谋。 因此,同人认为此时期中之统一团结,比任何时期为重要。惟有各党各派及全国人民克尽最善之努力,在先生统一领导之下,严防与击破敌人之破坏阴谋,清洗国人之悲观情绪,提高民族觉悟及胜利信心,并施行新阶段中之必要的战时政策,方能达到停止敌人之进攻,准备我之反攻之目的。因武汉紧张,故欲恩来同志不待会议完毕,即行返汉,晋谒先生,商承一切,未尽之意,概托恩来先生面陈。 此时此际,国共两党,休戚与共,亦即长期战争与长期团结之重要关节。泽东坚决相信,国共两党终必能于长期的艰苦奋斗中,克服困难,准备力量,实行反攻,驱逐顽寇,而使自己雄立于东亚。 此物此志,知先生必有同心也。专此布臆。敬祝健康!并致民族革命之礼! 毛泽东谨启 民国二十七年九月二十九日 介公委员长政席: 前承宠召适染微恙,故派林彪同志晋谒。嗣後如有垂询,敬乞随时示知,自当趋辕聆教。郑委员延卓兄来延宣布中央德意东及尖黎军民同感此间近情,已具告郑兄托其转陈,以备采择。郑兄返渝之便,特肃寸楮藉致悃忱敬颂勋祺不具 毛泽东谨上
廉政骇客 博士生 注册 2009-10-25 消息 1,466 反馈评分 239 点数 101 2009-12-02 #67 [attachmentid=227729] 清华大学红卫兵批斗教授的场景 附件 清华大学红卫兵批斗教师的场景,.jpg 28.8 KB · 查看: 382
廉政骇客 博士生 注册 2009-10-25 消息 1,466 反馈评分 239 点数 101 2009-12-02 #68 [attachmentid=227822] 震撼的武斗场面 附件 2009102320128315.jpg 236 KB · 查看: 381
廉政骇客 博士生 注册 2009-10-25 消息 1,466 反馈评分 239 点数 101 2009-12-02 #69 [attachmentid=227823] 周恩来和他的养女孙维世 1968年10月14日,孙维世被活活打死,死后身上什么都没穿,只有一副手铐依旧锁着双手!家人在她死后发现她头上被钉进了一个大长钉子。 身为一国总理的周恩来要求尸检,却被以“尸体早已烧掉”为由拒绝。孙维世与总理一家持续十几年的特殊感情,在灾难来临之际也没能成为她最后的庇护。 附件 周恩来女儿孙维世.jpg 22.5 KB · 查看: 343
[attachmentid=227823] 周恩来和他的养女孙维世 1968年10月14日,孙维世被活活打死,死后身上什么都没穿,只有一副手铐依旧锁着双手!家人在她死后发现她头上被钉进了一个大长钉子。 身为一国总理的周恩来要求尸检,却被以“尸体早已烧掉”为由拒绝。孙维世与总理一家持续十几年的特殊感情,在灾难来临之际也没能成为她最后的庇护。
史上最强马甲 高中三年级 注册 2008-11-01 消息 697 反馈评分 0 点数 0 年龄 19 2009-12-02 #70 QUOTE(№绿豆冰≯← @ 2009年11月30日 Monday, 08:06 PM) 听是听说过不少了 不过很多照片是第一次见… [snapback]2885800[/snapback] QUOTE(byronroy @ 2009年11月30日 Monday, 11:08 PM) 那是一个畸形的年代,更可怕的是畸形没有根治... [snapback]2885887[/snapback]
QUOTE(№绿豆冰≯← @ 2009年11月30日 Monday, 08:06 PM) 听是听说过不少了 不过很多照片是第一次见… [snapback]2885800[/snapback] QUOTE(byronroy @ 2009年11月30日 Monday, 11:08 PM) 那是一个畸形的年代,更可怕的是畸形没有根治... [snapback]2885887[/snapback]
廉政骇客 博士生 注册 2009-10-25 消息 1,466 反馈评分 239 点数 101 2009-12-03 #72 [attachmentid=227835] 孔子的思想影响中国和世界几千年,居然被毛批为万恶之首。 附件 批斗9.jpg 49.8 KB · 查看: 360
廉政骇客 博士生 注册 2009-10-25 消息 1,466 反馈评分 239 点数 101 2009-12-03 #73 [attachmentid=227836] 毛主席语录,捣乱,失败,再捣乱,再失败,直至灭忙――――-这就是帝国主义和世界上一切反动派对待人民事业的逻辑,他们决不会违背这个逻辑的。 这是对当时的极大讽刺 附件 批斗2.jpg 291.7 KB · 查看: 377
[attachmentid=227836] 毛主席语录,捣乱,失败,再捣乱,再失败,直至灭忙――――-这就是帝国主义和世界上一切反动派对待人民事业的逻辑,他们决不会违背这个逻辑的。 这是对当时的极大讽刺
yingxiong 大学二年级 注册 2006-04-03 消息 797 反馈评分 0 点数 1 2009-12-03 #74 QUOTE(廉政骇客 @ 2009年11月30日 Monday, 02:00 AM) [attachmentid=227597] 这篇文章居然是我们最尊敬的科学家钱学森写的,读后有何感想? [snapback]2885456[/snapback] 有所闻,毛泽东为自己的癫狂推卸责任说因为看了钱老的这篇文章。毛应该明白眼见为实的道理,卑鄙的狡辩。
QUOTE(廉政骇客 @ 2009年11月30日 Monday, 02:00 AM) [attachmentid=227597] 这篇文章居然是我们最尊敬的科学家钱学森写的,读后有何感想? [snapback]2885456[/snapback] 有所闻,毛泽东为自己的癫狂推卸责任说因为看了钱老的这篇文章。毛应该明白眼见为实的道理,卑鄙的狡辩。
yingxiong 大学二年级 注册 2006-04-03 消息 797 反馈评分 0 点数 1 2009-12-03 #75 QUOTE(廉政骇客 @ 2009年12月01日 Tuesday, 11:22 AM) 当时不是社会矛盾,是由于三年大饥荒后,一九五九年四月十八日,第二届全国人民代表大会第一次会议同意毛泽东不再担任国家主席的提议,选出刘少奇为中华人民共和国主席兼国防委员会主席,刘少奇上任后,推行三自一包,四大自由的政策,即自由市场、自留地、自负盈亏、包产到户和雇工、贸易、借贷、租地不加限制,使中国经济得到恢复,刘少奇民望超过毛泽东,毛泽东恐自己权力边缘化,为了重新夺回权力,于1966年5月发动文化大革命。 [snapback]2886016[/snapback] 佩服楼主!你的发贴,使中国社会主义文明向前跨进史无前例的一大步!也让善良的电白人民看清在中国没有做不到的,只有想不到的。
QUOTE(廉政骇客 @ 2009年12月01日 Tuesday, 11:22 AM) 当时不是社会矛盾,是由于三年大饥荒后,一九五九年四月十八日,第二届全国人民代表大会第一次会议同意毛泽东不再担任国家主席的提议,选出刘少奇为中华人民共和国主席兼国防委员会主席,刘少奇上任后,推行三自一包,四大自由的政策,即自由市场、自留地、自负盈亏、包产到户和雇工、贸易、借贷、租地不加限制,使中国经济得到恢复,刘少奇民望超过毛泽东,毛泽东恐自己权力边缘化,为了重新夺回权力,于1966年5月发动文化大革命。 [snapback]2886016[/snapback] 佩服楼主!你的发贴,使中国社会主义文明向前跨进史无前例的一大步!也让善良的电白人民看清在中国没有做不到的,只有想不到的。